小红书青少年模式怎么开-小红书青少年模式设置教程
时间:2022-11-29 17:10:03
小编:斜杆下载
小红书青少年模式设置教程
1、点击打开手机小红书app。
2、然后点击页面右下角的“我的”,在个人页面上点击打开设置。
3、在设置页面上点击打开“青少年模式”。
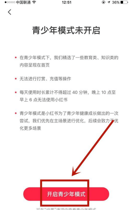
4、然后点击页面下面的“开启青少年模式”。
5、然后需要设置密码哦,方便我们之后关闭青少年模式的时候使用。
以上就是关于这个优质模式的开启方式了,还是能够提炼出更优质的使用和体验的,对这方面有需求或者有必要的朋友不妨体验一下!
