lol手游内侧资格怎么获取
时间:2022-02-10 12:09:45
小编:斜杆下载
lol是一款很火爆的游戏,其实在很早之前就说要做手游的,但是官方考虑怕分走一批端游玩家所以就搁置了,曾经也有过一段低迷时期,是由于受到和它相似的手游的冲击,玩起来比较方便,分走了一部分玩家,到现在终于要跟大家见面了,而且内侧资格已经开放,但是只针对一小部分玩家,,玩家朋友们跟我一起来看看要满足些什么条件才能获取。

lol手游内侧资格获取条件
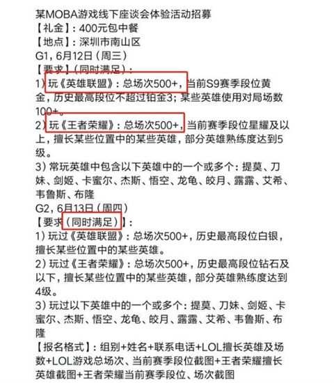
发放内测资格也是有条件的,最近,LOL就给出了可以获取手游内测资格的条件,首先必须是要同时玩过英雄联盟跟王者荣耀的,并且场次都要超过500场,还有有一个玩了超过一百场以上的英雄,满足这样的条件应该就是忠实玩家了。
除了这些条件以外,还有段位的要求。也就是除了要是忠实的老玩家之外,技术还要好。这么多的条件,网友表示:这真的是太难了!的确要同时满足这些条件也是很困难的。不过只要满足就能获得内测资格,还是很诱人的,你有内测资格吗?

英雄联盟外服测试资格怎么申请?

更改谷歌账号地区
申请账号步骤
第一步:打开谷歌商店,点击左上角的图标;
第二步:点击账号,进入账号信息界面;
第三步:在账号的偏好设置里边,可以看到有国家地区的资料,还有一个"切换到菲律宾的Play商店”选项;
这里有个问题:如果没有这个切换选项,就是你的魔法上网网络不好,没有成功切到菲律宾,建议换1个魔法上网,或者用魔法上网!
第四步:点"添加信用卡或借记卡“这个,然后继续;
第五步:输入卡号,然后年月、以及验证码
第六步:输入好这些后,点击保存系统会提示你更正信息或者请求失败,无视他,直接杀掉后台进程,重启进入商店,就能看到你的地区变成菲律宾了;
第七步:最后出去商店,搜:wild rift,预约游戏就可以了,如果中资格通知会发到谷歌账号的邮箱内。
