诛仙手游云梦川新职业云梦怎么样
时间:2022-01-28 13:51:06
小编:斜杆下载
云梦宗是诛仙手游新资料片“云梦川”的主打角色,那么云梦职业怎么样呢?很多玩家想体验一下新职业,下面斜杠小编就为各位玩家爱带来:诛仙手游云梦技能属性介绍

诛仙手游云梦川新职业云梦怎么样?
新职业-云梦
从定位看,攻击高、有治疗、暴击强,近战,脆皮,还带有一点控制。
颜值爆表的初始装
云梦默认发型,从发型到发色到装饰都透露着与众不同!
以及这次竟然出了三个新脸型,还都这么好看!

诛仙手游云梦技能属性介绍
数千年前,“七曜星”之岁星君——凤芷鸢,得悟长生天机之残卦,创下云梦宗一派。又于门中挑选天资过人、品性坚贞女子为圣女,守护卦子,代代传承。
全新职业:云梦宗
代表人物:凤芷鸢(创派人),凤非忆(现任掌门主母),玲珑(圣女)
职业定位:近战输出、远程辅助
使用武器:玉笛
职业特色:云梦宗拥有独特的隐身能力、回血和控制技能,技能多为瞬发,机动性强。
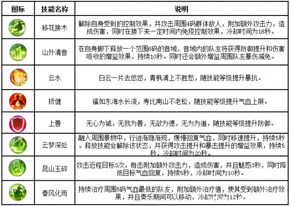
云梦技能第一重:

云梦技能第二重:

云梦技能第三重:

诛仙手游云梦宗隐藏任务
神木枝
获取途径:可通过云梦宗隐藏任务获得,至于隐藏任务就等仙友自己探索啦!
技能:生生不息-5秒内持续增强自身防御力,每次效果持续三秒,失效时对周围5码敌人造成一次伤害。
云梦宗隐藏任务是什么,到现在都没看到有玩家透露哦。
诛仙手游渡痴嗔法宝获取:
渡痴嗔法宝需要玩家自己去刷碎片。
碎片数量是:云梦鸡给20,段氏山庄辣椒小贩给40,苍梧兰子悦给40。
以上就是斜杠小编为各位玩家带来的诛仙手游云梦川新职业云梦怎么样 诛仙手游云梦技能属性介绍,希望对各位玩家有所帮助~

